分享到微信朋友圈
微信扫描进入,并分享到朋友圈
相对而言,标准服务型物流企业具有较强的综合能力,最接近于“综合性物流服务商”。
来源:原色咨询,作者:顾全
近些年来,企业物流转型物流企业这个话题不断被提及。如何成功地脱离“母体”,成为一家市场化的物流企业,是每家企业物流设立的初衷。
现在比较明显的趋势是,不同类型的物流企业都在朝同一个方向努力——“综合物流服务商”。
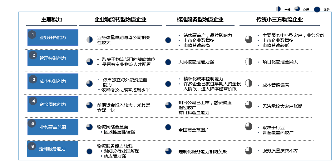
我们把物流企业分为三种类型:
1)标准服务型物流企业:顺丰、德邦、三通一达等;
2)企业物流转型:京东、日日顺、领鲜、准时达等;
3)第三方物流:郑明物流、飞力达物流、宝供物流等。
趋势上,无论出身如何,这三类物流企业都不约而同地想成为“综合型物流服务商”,希望同时具备全国性服务能力、大客户定制服务能力,以及高效低成本的运营能力。

这三类物流企业在转型的过程中,各有优劣势。相对而言,标准服务型物流企业具有较强的综合能力,最接近于“综合性物流服务商”。

随着商流的不断升级迭代,物流在商流中的地位不断提升已成为共识。如果我们拿目前几家企业物流转型后的公司与同行进行比较,可以看出,他们与竞争对手之间还有差距。不论是从运营资产还是从营收规模等方面来看,体量上的差距还是比较明显的。
但,这不意味着企业物流转型不会成功。出身于“企业物流”的公司,也具备重要的基因:大客户服务能力、定制服务能力等。如果企业物流能做到构建全国性物流网络的同时降本增效,那么,它距离综合性物流服务商将更进一步。
■ 食品类物流企业(企业物流型公司收入为外部业务收入)

■ 供应链服务型企业(企业物流型公司收入为外部业务收入)

■ 大件物流商(企业物流型公司收入为外部业务收入)

我们将企业物流转型物流企业的路径,分为五个阶段。如下图所示。
目前,大部分企业处于市场化能力构建阶段,这个周期很长。第三阶段建立纯市场化运营机制,是一块“炼金石”,考验着大多数企业物流的变革。转型过程中遇到的阻力是多种多样的,前期投入过大、布局过于传统、缺乏数字化能力、业务不够聚焦等等因素都会导致成本过大、服务水平参差不齐。企业物流转型应重点规避这些战略弱点,最大化自身原有优势,并合理借助外部合作伙伴度过阵痛期。

如企业物流已经决定要独立变革成一家有战略高度,且业务模式、发展路径清晰的物流企业,我们有以下建议:定赛道、选伙伴、提效。
企业物流向物流企业转型的首个考验,是独立化运作,并给商流创造价值。首先,需要定位企业独立化运作的领域:采购物料 vs 销售物流(仓储、干线、支线、城配)。
其中,我们给出三个核心判断标准,来判断企业的运作范围:一是规模体量;二是在某几个链条中是否提供有竞争力的服务;三是为商流创造的价值最大化。
要有取舍地选择业务范围,而不是一味地求大求全,以免导致前期投资成本过高。
选好了赛道,但是要造一辆好车也是费时费力的活。在母公司高速发展的过程中,企业物流随之成长,这段时间压力也相对较小。母公司开始对企业物流有独立想法的时候,往往也是母公司需要减负的时刻。这时候诞生的物流企业,就会面临市场化生存和帮母公司降本的双重压力。
面对这种挑战,一个可选择的策略就是找合适的伙伴。前面我们提到,领先的标准服务型物流企业的优势之一就是规模和成本。那么,与这些标准服务型物流公司合作其实不失为一种不错的途径。同时,许多标准服务型物流公司也正在寻找提升客制化服务能力的方式。因为一个行业头部客户对这些物流企业来说,也是难得的资源。
最后,不管你选择哪个赛道,找哪类伙伴,自身效益提升都是企业长久经营的燃料,即成本降低+效率提高。
我们以乳制品的物流路线为例,来进行说明。路线如下图所示:

再将各个节点做一个成本拆解,如下:

我们将仓库、干线和支线端这三大运营成本进行比较,从提升的角度来说,干线一般是最有时效性的,而供应链的仓和支线受制需求和能力的因素会更多,短期内改观的空间相对会小。
一般来说,仓库的布局对整体网络成本影响巨大,但是调整周期长,需要3年以上规划和很强的规划能力。而支线和成配,虽然整体运营成本占比也比较大,但往往掌握在经销商手里,整个渠道变革周期和难度都很大。
因此,比较而言,干线运输部分整体运营成本占比大,调整周期中等,可以通过加强管理的透明化以及资源的社会化来谋求空间。物流企业可以在干线运输端的优化基础上,进一步优化仓库乃至整个网络布局。
这方面的典型案例就是日日顺。日日顺认为,在大件领域里面,一定要掌握两端,降本增效的重点是在仓库。自2000年成立后,日日顺物流在全国建立起了全网共享的分布式三级云仓网络;目前在全国拥有10个前置仓、136个智慧物流仓、6000多家微仓和上千条班车循环专线。凭借这样的网络拓展方式,日日顺外部业务的比重逐年上升。
总结观点,从企业物流转向物流企业的路上,即使最终目标是成为综合物流服务商,起步阶段也应先在高价值的业务领域投入,而不是全面开花。其次,运营上优先着手于短期可以见效的运输部分,然后逐渐优化网络布局,提升整体运营的竞争力。
延伸阅读